-
Notifications
You must be signed in to change notification settings - Fork 0
Open
Description
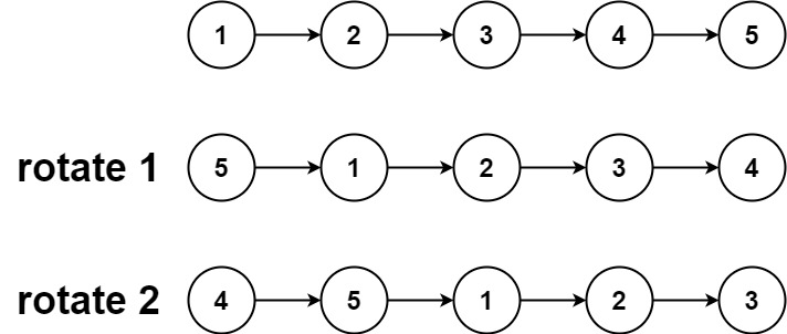
给你一个链表的头节点 head ,旋转链表,将链表每个节点向右移动 k 个位置。
示例 1:
输入:head = [1,2,3,4,5], k = 2
输出:[4,5,1,2,3]
示例 2:
输入:head = [0,1,2], k = 4
输出:[2,0,1]
提示:
- 链表中节点的数目在范围
[0, 500]内 -100 <= Node.val <= 1000 <= k <= 2 * 109
来源:力扣(LeetCode)
链接:https://leetcode-cn.com/problems/rotate-list
著作权归领扣网络所有。商业转载请联系官方授权,非商业转载请注明出处。

