Created for my dad.
It supports frequencies up to around 10 MHz. Something wrong with hardware/software to beat that right now.
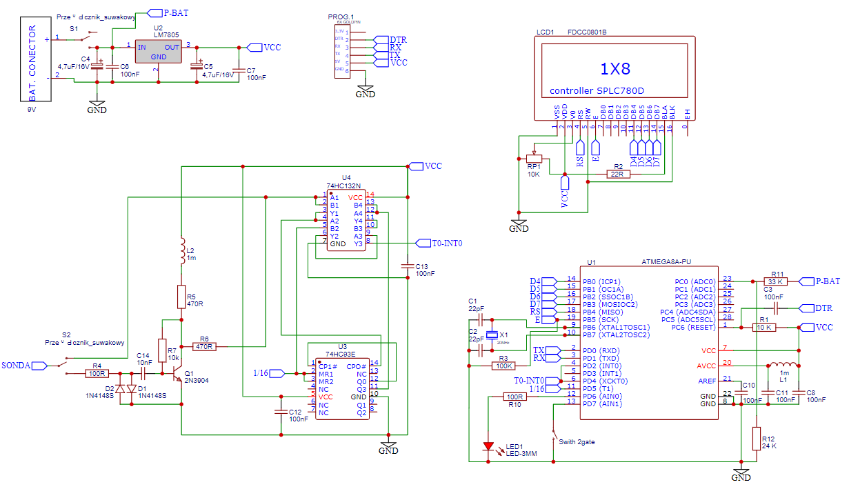
Microcontroller: ATMega8
Display: SPLC780D based 1x8 display. Simple custom small library used.
External Prescaler counter: 74HC93E, 4-bit fast binary ripple counter
Extra transistor (2N3903) and Schmitt's gates (74HC132N) used to try to fix the signal into clearer square wave.
Inspired by 40MHz-Frequency counter with ATmega8 on www.avr-asm-tutorial.net.
- Figure out why it breaks if testing frequencies above 10 MHz.
- Calibrate battery voltage measurement better.
- Custom
itoainsteadsprintf. - Consider rewriting to assembly, basing more on the code from the
fcount_m8(see "inspired by" link above).

