Skip to content
schweize8940 edited this page Nov 29, 2019 · 3 revisions

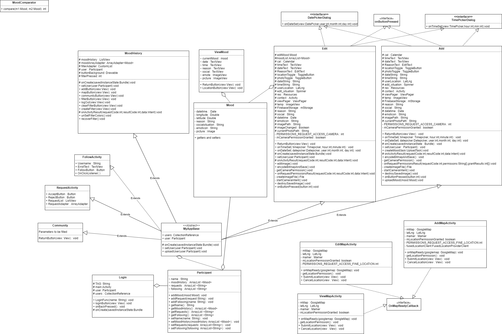
UML

Clone this wiki locally