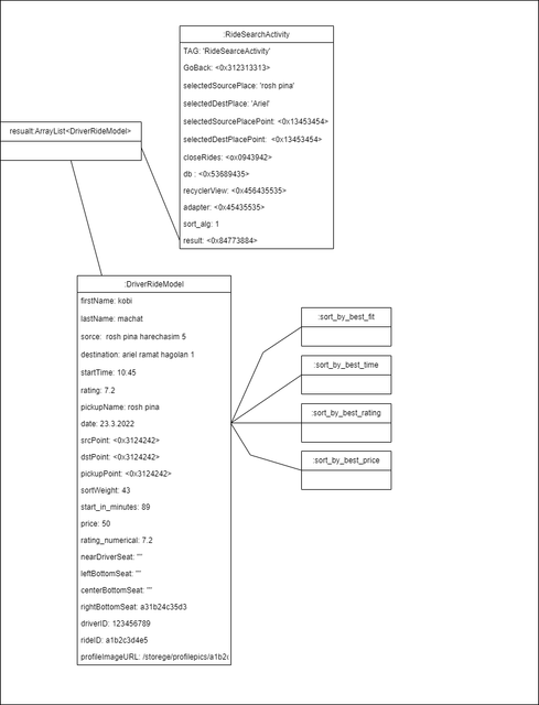
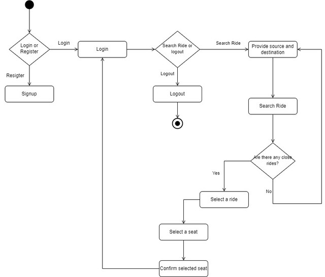
Rocket Ride application is used for collaborative travel between drivers and passengers, which is an easy and designed user experience for all users. The aim of the system is to facilitate the drivers and riders using collaborative driving By managing time, the connection between the participants, navigation to the destination, giving a choice Passengers and drivers can choose the participants that suit them best through a rating system. The system is intended for drivers who are looking for passengers to join them on the trip to share in the fuel expenses and, of course, for anyone who is looking for a way other than public transportation or a private vehicle to make it easier to get to their destination. Drivers can request passengers based on a variety of criteria including distance, location, and driver and passenger preference The participants in the system are called drivers and riders. Drivers have a car and are willing to share it with people in exchange for gas money.
-
Notifications
You must be signed in to change notification settings - Fork 0
GalKoaz/RocketRide
Folders and files
| Name | Name | Last commit message | Last commit date | |
|---|---|---|---|---|
Repository files navigation
About
Android application
Topics
Resources
Stars
Watchers
Forks
Releases
No releases published
Packages 0
No packages published



































