Welcome to ๐ Recook ๐
size : Responsive(387 x 858)
์ฌ๋ฃ ๊ธฐ๋ฐ ๋ ์ํผ ์ถ์ฒ ์๋น์ค
- ์ฝ๋ก๋19๋ก ์ธํ ์ธ์ ๊ฐ์, ์ง์์ ์๋ฆฌํ๋ ํ์ ์ฆ๊ฐ
- ์ง์์ ์๋ฆฌ๋ฅผ ํ๋ ์ฌ๋๋ค์ด ์ฆ๊ฐํ๋ฉด์ ๋ ์ํผ์ ํ์์ฑ ์ฆ๊ฐ
- ์ ํํ ์ฌ๋ฃ๋ก ๋ง๋ค ์ ์๋ ์๋ฆฌ ๋ ์ํผ๋ฅผ ์ถ์ฒํด์ฃผ๋ ์๋น์ค
- ์ฌ๋ฃ์ ๋ง๋ ๋ ์ํผ๋ฅผ ์ผ์ผ์ด ์ฐพ์๋ด์ผ ํ๋ ๋ถํธํจ ํด์
- ์ง์์ ๋จ์ ์ฌ๋ฃ๋ก ๋ง์๋ ์๋ฆฌ๋ฅผ ๋ง๋ค์ด ๋จน๊ณ ์ถ์ ์ฌ๋
- Feb 22th 2021 ~ Apr 9th 2021
-
Vue.js
-
Project Setup
$ npm install
-
Compiles and hot-reloads for development
$ npm run serve
-
Compiles and minifies for production
$ npm run build
-
Run your tests
$ npm run test -
Lints and fixes files
$ npm run lint
-
-
Customize configuration
Install
-
Java (Open JDK 14)
-
Maven
-
STS
-
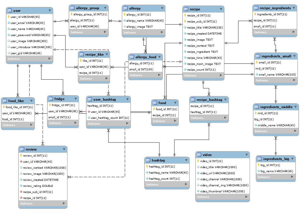
Mariadb
-
create tables
run dump.sql => dump.sql
-
-
Django
-
Project Setup
$ pip3 install -r requirements.txt # ์ค๋ฅ๋๋ ๋ชจ๋์ ์๋์ผ๋ก ๊น์์ฃผ์ธ์ -
DB Connection
$ python manage.py inspectdb
-
migration
$ python manage.py makemigrations
-
Run
$ python manage.py runserver
-
- Backend : Spring Boot, Django, MariaDB
- Frontend : Vue.js
- ์ ์ ์ ์ทจํฅ(์์์ข
๋ฅ, ์๋ ๋ฅด๊ธฐ)์ ๋ถ์ํ๊ธฐ ์ํ ์ค๋ฌธ์กฐ์ฌ
- ์ฌ๋ฃ๋ฅผ ์ ํํ๋ฉด ๋ง๋ค ์ ์๋ ๋ ์ํผ ์ถ์ฒ
- ์ฌ์ฉ์์ ์ทจํฅ(์์์ข
๋ฅ, ์๋ ๋ฅด๊ธฐ)์ ๋ถ์ํ ๊ฐ์ธ ๋ง์ถคํ ๋ ์ํผ ์ถ์ฒ
- ๊ฐ ๋ ์ํผ ๋ง๋ค ๋น์ทํ ์ฌ๋ฃ๋ฅผ ๊ฐ์ง๊ณ ๋ง๋ค ์ ์๋ ์ฐ๊ด ๋ ์ํผ ์ ๊ณต
- ํด๋น ๋ ์ํผ์ ํฌํจ๋ ์ ์ ์ ์๋ ๋ฅด๊ธฐ ์ ๋ณด ์๋ฆผ
- ๋ ์ํผ๋ฅผ ์ฐํด ๋๊ณ ๋ชจ์๋ณผ ์ ์๋ ๊ธฐ๋ฅ
- ์ต๊ทผ์ ๋ณธ ๋ ์ํผ ํ์ธ ๊ฐ๋ฅ
- ํด๋น ๋ ์ํผ๋ฅผ ๋ณด๊ณ ์ ์ ๊ฐ ๋ง๋ ์์ ์ฌ์ง ๊ฒ์ ๊ธฐ๋ฅ
- ํ์ ์ ๋ค์ด ๊ฒ์ํ ์์ ์ฌ์ง ๋ชจ์๋ณด๊ธฐ ๊ธฐ๋ฅ
- ์์ ๊ด๋ จ ์์ ์ ๊ณต
- ํ์ ํํฐ๋ง Collaborative Filtering
- ์ปจํ ์ธ ๊ธฐ๋ฐ ํํฐ๋ง Content based Filtering
๊ฐ ํ์ด์ง ๋ณ ์๊ฐ







