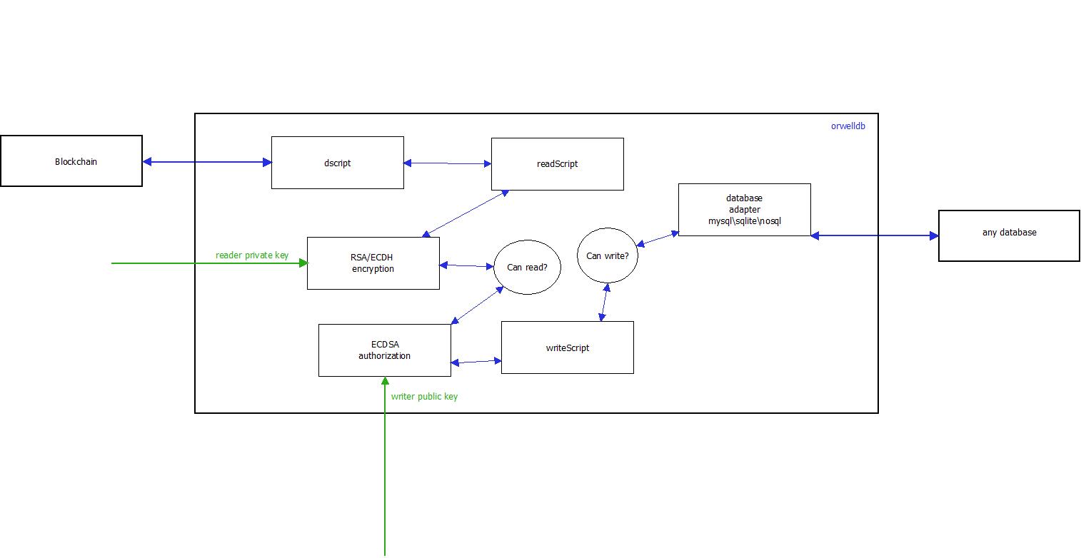
Library which synchronize data between blockchain and database
All protocol based on network bitcoin types, like var_int, var_str and other. You can find this types and parser/builder for that in my another package: bitPony
npm install orwelldb
var orwelldb = require('orwelldb');orwelldb.import(orwell_params, 'script or array of script')//returns Promise object
orwelldb.export(orwell_params, execFunction)//returns Promise object
orwelldb.$(orwell_params) //access to db api. return Promise
orwelldb.datascript //datascript builder/parser{
adapter: mysqlAdapter,//database adapter object or empty for using native (nosql lokijs)
name: 'db1',//database name
public_key: "", //writer or owner public key
keystore: {//keystore settings, for example can be used another user to keystore, or another adapter
adapter: mysqlAdapter, //keystore db adapter
name: 'keystore', //keystore database name
options: { //keystore adapter options (for mysql need auth data)
dbuser: 'orwelldb',
dbpass: '',
modelspath: '../_tests/models/keystore' //node-orm2 use models file with shema defenition
}
},
options: { //adapter options
dbuser: 'orwelldb',
dbpass: '',
modelspath: '../_tests/models/index'
}
}new orwellsb.import(orwell_params, 'ef....datascript hex...')
.then(function (results) {
//results is array of import result
})
.catch(function (e) {
//error if have
}){
operation: 'update',//operation insert/update
data: //data from database (with meta data)
{ oid: 1,
writeScript: 5560,
owner_key: '',
privileges: [],
meta: [Object],
'$loki': 1 },
scenario: //scenario, datascript generated from
{ operation: 'create', //datascript operation
dataset: 'posts', //dataset name
content: { oid: 1,
writeScript: 5560,
owner_key: '',
privileges: [], },
algorithm: 'rsa' }, //if have keystore for this db\dataset - encryption is enabled
status: 0 //0 = ok, another status from 0 or 'ok' its error, error description in error field.
}orwelldb.export(orwell_params, function (db) {
//actions in this function create datascript after result.
//must return promise!
//operations generated datascript in version 0.0.1: write, create, setSettings
//for example create dataset posts, after that write data {oid: '7f5aea2ff97f', title: 'test1', 'text': 'what?!'}
return db.create('posts', {privileges: [], writeScript: ''})
.then(function (res) {
return db.write("posts", {oid: '7f5aea2ff97f', title: 'test1', 'text': 'what?!'})
})
})
.then(function (hex) {
//hex - datascript, contains all operation in one transaction
//ef....
// create dataset posts then write data
})var $ = orwelldb.$;
$(orwell_options)
.then(function (db) {
return db.getCollection("posts")
})
.then(function (dataset) {//first time may be throwned, but second and next - okay
return dataset.findItems()
})
.then(function (list) {
})
.catch(function (err) {
console.log(err)
})interface descriped in wiki.
var datascript = orwelldb.datascript;var obj = new datascript('hex or buffer', pem);
obj.toJSON();return:
{
dataset: 'dataset name',
operator: 'operation',//write, create, settings
content: {},//data
canRead: true, // if false - datascript encrypted, need pem
success: true // if false - datascript is not valid
}var obj = new datascript({
operation: 'write',
dataset: 'posts',
content: obj,
algorithm: 'rsa' // rsa or ecdh
}, pem);
obj.toHEX(); //returns hex string of datascript buffer.More information and examples you can read in orwelldb wiki: wiki
