sendfiles.dev allows for encrypted, browser-to-browser file transfer using WebRTC.
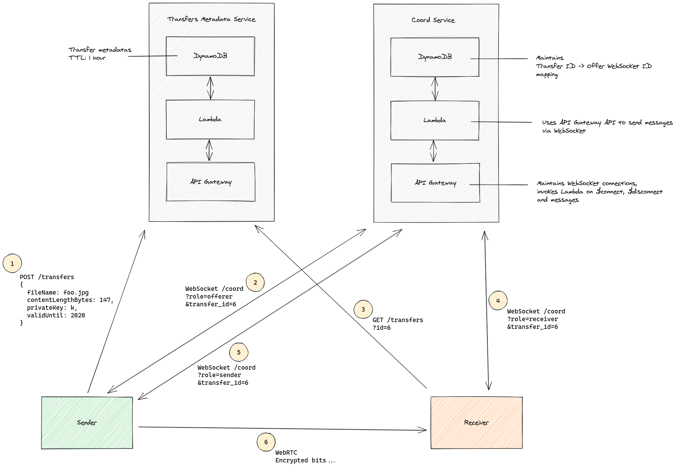
sendfiles.dev has two components - a transfer metadata store and WebRTC signalling/coordination. Each component has an API Gateway, a Lambda function and a DynamoDB database.
Transfers:
Transfers DynamoDB- stores metadata (filename, size, keys) for transfers, but not the file contentsTransfers Lambda- simple API wrapper aroundTransfers DynamoDBTransfers API Gateway- HTTP gateway sitting in front ofTransfers Lambda
Coordination:
Sessions DynamoDB- stores API Gateway websocket IDs of file owners so receivers can request files and coordinate WebRTCCoord Lambda- allows sender/receiver to communicate in order to set up WebRTC connectionsCoord API Gateway- Websocket gateway sitting in front ofCoord Lambda, keeping websockets open
backend/ - code for both Lambdas, written in Rust
frontend/ - webapp, written in React
scripts/ - misc helper scripts for build/deploy
terraform/ - config for all the infrastructure
The Lambdas, API Gateways, DynamoDBs, IAM permissions and frontend S3 bucket/CloudFront distribution are deployed with Terraform:
docker run -it --rm \
-v "$(pwd)/terraform":/work/terraform \
-w /work/terraform \
-v "$HOME/.aws:/root/.aws" \
-e AWS_PROFILE=sendfiles \
-e AWS_DEFAULT_REGION=us-west-2 \
--entrypoint sh \
hashicorp/terraform:1.9docker run -it --rm \
-e CARGO_TARGET_AARCH64_UNKNOWN_LINUX_GNU_LINKER=/usr/bin/aarch64-linux-gnu-gcc \
-e RUSTFLAGS="-C target-feature=+crt-static" \
-v "$(pwd)/backend":/src \
-w /src \
rust:1.82 \
bash
apt-get -qq update && apt-get -qq install -y gcc-aarch64-linux-gnu
rustup target add aarch64-unknown-linux-gnu
cargo build --target=aarch64-unknown-linux-gnu --release./scripts/deploy-backend.shFrontend assets are deployed to an S3 bucket fronted by CloudFront:
./scripts/deploy-statics.shRunning a Rust Lambda function locally is brutally difficult, so test in prod.
docker run -it --rm \
-u "$(id -u):$(id -g)" \
-v "$(pwd)/frontend":/usr/src/app \
-w /usr/src/app \
-p 3000:3000 \
node:23 \
npm run startdocker run -it --rm \
-u "$(id -u):$(id -g)" \
-v "$(pwd)/frontend":/usr/src/app \
-w /usr/src/app \
node:23 \
npx prettier@3.4.1 --write srcColors: https://coolors.co/e7e247-3d3b30-4d5061-5c80bc-e9edde
Favicon: https://favicon.io/favicon-generator/
- Font:
Inconsolata - Font Size: 90px
- Font Colour: #E9EDDE
- Background Colour: #4D5061
$ mv ~/Downloads/favicon_io.zip .
$ unzip favicon_io.zip
$ mv favicon.ico frontend/public/favicon.ico
$ mv android-chrome-192x192.png frontend/public/logo192.png
$ mv android-chrome-512x512.png frontend/public/logo512.png