Automatic Maintenance for Signing and Re-Signing DNSSEC Zone with Pre-Publish and Rollover Keys (ZSK)
By default these RRSIG records have a limited lifetime which by default is 28 days. Once this period is over, these results are no longer considered valid. To prevent this you have to resign the zone
-
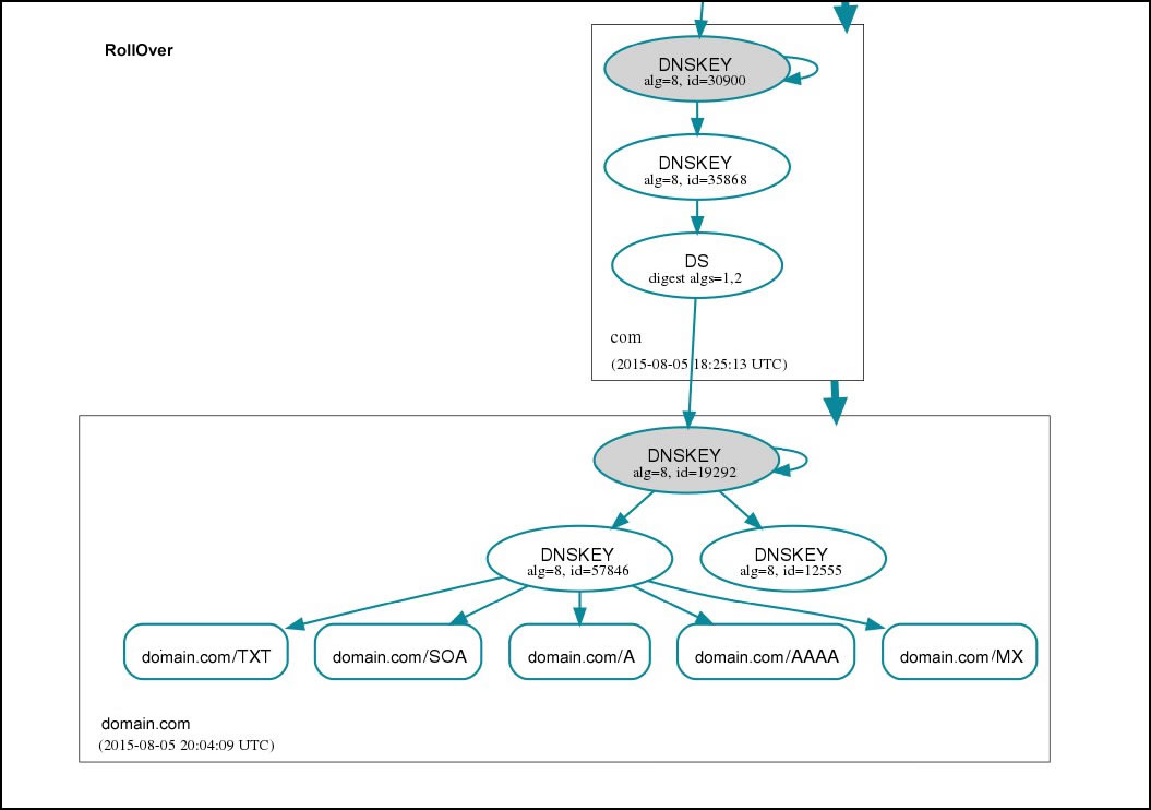
ZSK Rollover (pre-publish key)
- Generate Second ZSK
- Publish both (public) keys, but use only the old one for signing
- Wait at least propagation time + TTL of the DNSKEY-RR
- Use new key for zone signing; leave old one published
- Wait at least propagation time + maximum TTL of the old zone
- Remove old key
E.g. Default zone dir is: /etc/nsd/master
Create:
/etc/nsd/master/scripts
/etc/nsd/master/keys
/etc/nsd/master/backup
/etc/nsd/master/pk-backup
Place those files on /etc/nsd/master/scripts folder
Add on crontab to run
first "re-assinar-zona-PK"
Second "re-assinar-zona-RK"
Last "re-assinar-zona-CL"
e.g. /etc/crontab:
Every day 15 run PK
Every day 18 run RK
Every day 21 run CL
make your choice
#minute (0-59)
#| hour (0-23)
#| | day of the month (1-31)
#| | | month of the year (1-12 or Jan-Dec)
#| | | | day of the week (0-6 with 0=Sun or Sun-Sat)
#| | | | | who
#| | | | | | commands
#| | | | | | |
1 23 15 * * root /etc/nsd/master/scripts/re-assinar-zona-PK | mail -s "Re-Sign Zone PK" root
1 23 18 * * root /etc/nsd/master/scripts/re-assinar-zona-RK | mail -s "Re-sign Zone RK" root
1 23 21 * * root /etc/nsd/master/scripts/re-assinar-zona-CL | mail -s "Re-sign Zone Clean" rootJust run file "assinar-zona" and the script will detect last re-sign method and sign like before
- Tools:
- FreeBSD/OpenBSD
- LDNS >= 1.6.17
- NSD > 4.0.0
- Perl5
- tmpwatch sysutils/tmpwatch
- doesn't work on Bind and bash
*Note the DNSSEC have a Potential for DNS amplification attack
to prevent, Implement some practices:
- BCP38 - Ingress filtering
- DNS Damping
- RRL - Response Rate Limiting
- SLIP Settings
- DNSBL Botnet Blacklist up Firewall
The above only allows you to do key rollovers while sticking to the same algorithm set. If you want to change your signing algorithm (e.g. SHA1 to SHA256), a more complicated process is required, and I suggest you read RFC 6781. The same applies for changing from NSEC to NSEC3.
[^]: The .csh extension in file it is not necessary, has placed only for github detect correct syntax highlighting language on source


